日本共産党新座市議会議員団
政策・実績
2008年
[新座市政黒書と重点政策]
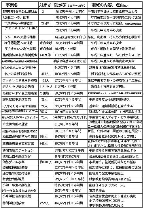
資料5 「新座市第四次行財政改革大綱」
(2005年度行財政リストラ)
弱者直撃 5年間で47億円の市民サービスカット

「135事業を見直し、痛みを伴う聖域ない改革を実行する。
平成18年から22年までの総額47億1340万円を削減できる。」
↓画像をクリックすると拡大表示します
「新座市第四次行財政改革大綱」(2005年度行財政リストラ)
→ 資料6.2006年度新座市行財政リストラ
政策・実績 2008 トップに戻る